作者:安森美战略营销总监Yong Ang
电网提供的电能是交流电,但我们使用的大多数设备都需要直流电,这意味着进行这种转换的交流/直流电源是能源网上最常见的负载之一。随着世界关注能效以保护环境并管理运营成本,这些电源的高效运行变得越来越重要。
效率作为输入功率与供给负载的功率之间的比率衡量,很容易理解。但是,输入功率因数也有很大的影响。功率因数(PF)描述了任何交流电设备(包括电源)消耗的有用(真实)功率与总(视在)功率(kVA)之间的比值。PF衡量消耗的电能转换为有用功输出的有效性。
如果负载是纯阻性负载,PF将等于1,但任何负载内的无功元件都会降低PF,使视在功率大于有用功率,从而导致效率降低。
PF小于1是由电压和电流相位不同引起的——这在感性负载中很常见。它也可能是由于谐波含量高或电流波形失真,这在开关型电源(SMPS)或其他类型的不连续电子负载中很常见。
校正PF
许多不带PF校正的SMPS比经过校正的SMPS消耗的电流更高,因此在功率水平高于70W的条件下,立法要求设计人员添加电路将PF的值校正为接近1。最常见的有源PF校正(PFC)技术使用升压转换器将整流电源转换为直流高电平,然后使用脉宽调制(PWM)来调节直流电平。
虽然这项技术效果很好且易于实施,但也存在一些挑战。现代效率标准(如严格的“80+ 钛金标准”)要求在整个宽功率范围内具有高效率,在50%负载条件下的峰值效率需达到96%。由于PFC级之后的DC-DC转换器通常具有2%的损耗,线性整流和PFC级本身只能损耗2%——这对桥式整流器中的二极管来说是一个挑战。
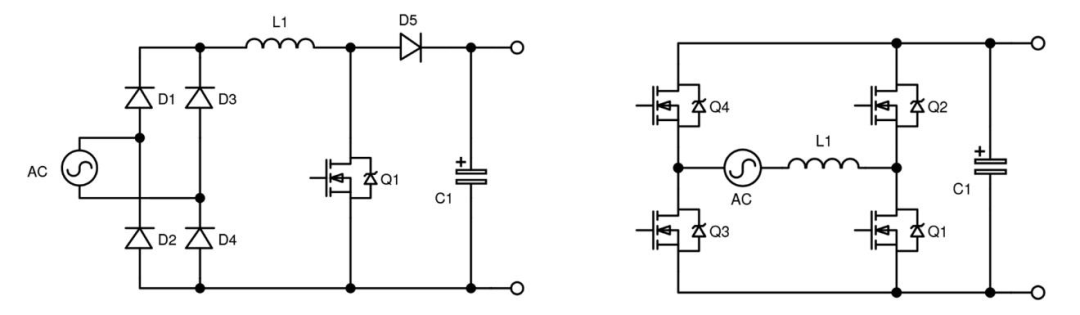
图1:传统(左)和(右)无桥图腾 PFC电路
然而,如果将升压二极管(D5)替换为同步整流器,效率则会提高。此外,只需要两个线性整流二极管,也可以采用同步整流器(Q3和Q4),进一步提高效率。这种技术被称为图腾柱PFC(TPPFC),借助理想电感和出色开关,效率可以接近100%。现代MOSFET具有出色的性能,但尚未达到理想开关的水平——即使并联使用时也很难达到。因此,宽带隙半导体开关将与图腾柱PFC拓扑携手并进。
应对损耗
随着开关频率不断提高的发展趋势,开关器件中的动态损耗会产生更大的影响。这些损耗是MOSFET被配置为图腾柱高速开关桥臂时的反向恢复所致,当其体二极管在开关“死区”时间内导通时,必须耗尽相关的存储电荷,损耗也来自于开关输出电容的充电和放电。
事实上,硅基MOSFET的动态损耗可能相当大,因此,设计人员越来越多地在TPPFC应用中指定使用宽带隙半导体材料,例如碳化硅(SiC)和氮化镓(GaN)器件。这些器件的附加优势是更高工作频率和高温工作能力——这两个特性在电源应用中非常有用。
临界导通模式(CrM)通常是TPPFC的首选导通模式,尤其是在功率高达几百瓦时,该模式提供了效率和EMI 性能之间的良好折衷。连续导通模式(CCM)可进一步降低开关中的RMS电流和导通损耗,使TPPFC能够适用于千瓦级额定功率的应用。
即便使用CrM,效率在轻负载条件下也会明显下降(可达10%),这在我们试图满足待机或空载能耗限制时带来了真正的挑战。一种解决方案是箝位或“折返”最大允许频率,从而在轻负载条件下强制电路进入DCM,该模式下的较高峰值电流仍低于同等CrM实现中的峰值电流。
将TPPFC与CrM工作和频率箝位相结合,可提供一个良好的中等功率解决方案,在整个负载范围内提供出色的效率,尤其是当WBG开关用于高频桥臂时。
其他挑战
解决了效率挑战后,还需要克服最后一个障碍。需要同步驱动四个有源器件,并且必须检测电感的零电流交越以强制CrM。该电路必须能够在需要时自动切换进入和退出DCM,而且在完成所有这些操作的同时,保持高功率因数并生成一个PWM信号来调节输出。除此之外,还要求提供电路保护(例如过电流和过压)。
一般来说,鉴于所涉及的复杂性,最佳方法是在微控制器中实现控制算法。然而,这种方法可能很昂贵,而且需要生成并调试代码,这是许多设计人员希望避免的领域。
采用CrM的TPPFC无代码解决方案
完全集成的TPPFC控制解决方案具有许多优势,包括能够提高性能水平、缩短设计时间和降低设计风险,同时无需采用微控制器和相关代码。
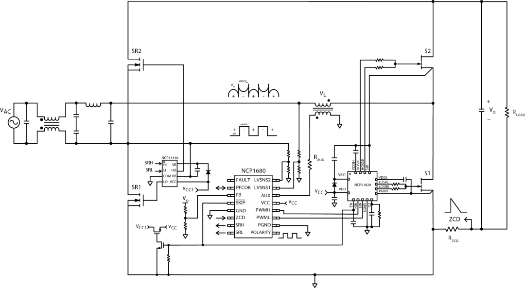
安森美(onsemi)提供的混合信号TPPFC控制器NCP1680就是这样一种集成解决方案,该控制器在恒定导通时间的CrM下工作,确保在整个负载范围内实现高效率。NCP1680可在轻负载条件下提供频率折返期间的“谷底开关”,通过在最低电压下进行开关操作来提高效率。数字电压控制环路经过内部补偿,可优化整个负载范围内的性能,同时能够确保设计过程保持简单。
图2:NCP1680提供了简单而精巧的无代码TPPFC解决方案
这款创新的控制器采用小型SOIC-16封装,利用专有的低损耗方法进行电流检测和逐周期限流,无需外部霍尔效应传感器即可提供出色的保护水平,从而降低复杂性、尺寸和成本。
所有必要的控制算法都嵌入在IC中,为设计人员提供低风险、经过试用和测试验证的解决方案,在经济价位下提供高性能。
