电源管理IC通常包含称为软启动的内置功能。软启动功能主要见于开关电源中,但也可见于线性电源(LDO)中,作用是在启动期间以受控方式逐渐提高输出电压,从而限制冲击电流,这有助于防止初始通电时电流或电压突然激增。大多数开关电源都带有软启动功能,该功能可以从外部调节或在内部设置。在某些情况下,IC支持软启动功能,但数据手册中没有提供软启动方程。本文阐述了各种软启动机制,并针对数据手册未明确软启动方程的情况提供了评估和测量软启动时序的建议。此外,本文还为IC不包含软启动功能但设计需要该功能的情况提供了解决办法。
软启动和预偏置软启动
首次将电源应用于非隔离式DC-DC IC的输入端时,输出电容通常未充电,因而电压电平为0V。从电路角度来看,从输入到输出的路径表现出低阻抗,导致开关稳压器IC的反馈环路在试图快速对输出电容充电时发生饱和。这可能产生峰值开关电流,其中IC提供的电流等于其电流限值。如果没有软启动,该启动浪涌电流可能会导致功率开关故障、电感饱和或IC因限流故障而完全无法启动。有些开关DC-DC产品可能会涉及预偏置软启动功能,DC-DC电源上电之前,负载上存在电压会导致输出电容上存在电压,此时该功能便会发挥作用。预偏置情况可能出现在多重电源设计或冗余电源设计中,其中电压会流经逻辑IC(如FPGA/ASIC)的场效应晶体管(FET)或钳位二极管。如果该电压超过软启动电压,并且IC缺少预偏置预防电路,则IC将认为输出电压过高,进而便会激活低端FET以释放输出电压,这反过来又会产生较高的电感灌电流。如今,大多数IC都包含预偏置电路,用于在软启动和反馈引脚上的电压相等前,防止IC切换其FET。而当二者电压相等时,软启动过程开始。
启动时输出电容中的电流由下式确定:
该公式表明,电容或启动时施加的电压越大,或者持续时间越短,启动电流就越大。软启动引入了更高阻抗路径,使得输出电容能以受控方式充电,常用的相关实现方法包括逐渐增加基准电压或控制功率开关电流的斜坡。
软启动实现
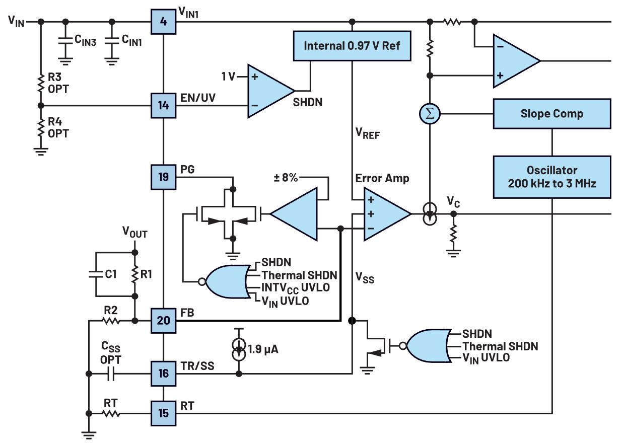
软启动有两种实现方式:电压软启动和电流软启动。电压软启动在降压稳压器中非常常见。第一代Silent Switcher® 降压转换器LT8640中便有应用,其 VIN(最大值)为42 V,能够提供5 A的负载电流。图1为负责其电压软启动的框图部分。

图1. 电压软启动常见于降压稳压器中,LT8640框图示例。
在软启动周期 tSS 期间,连接到软启动引脚的电流源对软启动电容充电,使得软启动引脚处的电压从零逐渐增加到基准(REF)电压。在电压软启动方案中,外电压调节环路使用软启动引脚处的电压作为基准来调节输出电压 (VOUT) ,直至反馈(FB)电压达到REF电压。此时,环路切换为使用内部REF电压来调节 VOUT。在VOUT从零上升至目标电压期间,器件通过强制FB电压等于软启动电压 VSS, ,从而使外环基准电压逐渐增加。对软启动电容CSS 充电的电流源 ISS是恒定电流源,因此可以得出如下软启动方程:
由于软启动电容CSS 充电的目标电压为基准电压,该方程可以写成:

对于LT8640,ISS = 1.9 μA and VREF = 0.97 V
图2为负责 LT8362电流软启动功能的框图部分,这是一款集成60 V/2 A 功率FET的升压稳压器,也可用于SEPIC或反相设计。框图显示,外电压调节环路误差放大器的REF直接连接到固定基准电压。在 软启动期间,以软启动引脚电压作为峰值限流值的基准,峰值 限流比较器的输入逐渐提高,此斜坡上升过程持续至达到最大 峰值限流值为止。软启动功能通过Q1控制 VC 的斜坡,从而控制功率开关电流的斜坡。本质上,这会逐周期提升可用电流来对输 出进行充电。在电压软启动中,软启动电容 (CSS ) 会控制REF以及相应 VFB 、 VOUT 的上升速率;而在电流软启动中, CSS 负责在软启动 期间控制峰值电流在特定时间上升。换句话说, CSS 电容和电流源之间不再存在简单的线性关系。输出电压从零上升至其调节设定点所需的时间取决于多种因素,包括VOUT、 COUT和负载电流。

图2. 电流软启动,LT8362框图。
在使用电压软启动的系统中,这个问题相对简单,因为软启动时间 (tSS )方程通常是线性的,数据手册中也有提供。这意味着,如果软启动电容 (CSS ) 的某个值对应特定的软启动时间,则将 CSS 的值加倍会导致软启动时间加倍。例如,如果 CSS = 1 nF 时,软启动时间为1 ms;那么CSS 为2 nF时, tSS 将为2 ms。LT8640演示板对此进行了演示,其中,软启动电容C8可从0.1 μF变至1 μF。电容值的变化将相应地改变软启动时间,从而延长软启动周期。
每次改变C8,负载电流都会改变。在0 A和随后的4 A负载电流下观察到软启动。由于1 μF比0.1 μF大10倍,软启动时间预计也会延长10倍。

图3. LT8640演示板原理图。C8为软启动电容。
图4(C8 = 0.1 μF)和图5(C8 = 1 μF)显示了0 A负载对应的黄色迹线和4 A负载电流对应的棕色迹线。这两个负载电流的启动时间相同,因此软启动时间也相同。正如预期的那样,1 μF电路的启动时间延长10倍,从约50 ms (0.1 μF)变为约500 ms (1 μF)。负载电流的变化对启动时序没有影响。

图4. LT8640。C8 = 0.1 μF,0 A(黄色)和4 A(棕色)负载电流的启动时间约为50 ms。

图5. LT8640。C8 = 1 μF,启动时间约为500 ms,负载电流不影响启动时间。
LT8362的数据手册中未提供软启动方程。利用演示板(图6),通过改变软启动电容C6的值并试验如下三个不同的负载电流值可以测试出软启动时序:0 A(无负载)、0.19 A和0.38 A。
图6. LT8362演示板原理图。软启动电容C6和负载电流会改变。
图7中,C6 = 0.22 μF,负载电流为0.19 A(黄色)和0.38 A(棕色)。当负载提高时,软启动时间会增加。启动时间从45 ms变为约55 ms,差异约为10 ms。注意初始行为表现出的波纹,这种效应是使用数字负载进行测试的结果,数字负载力求在输出发生快速变化时保持电阻值恒定。数字负载设置为CR(恒定电阻)。如果将负载改为纯阻性负载,则会观察到更稳定和单调的启动行为,如图8所示。数字负载和电阻负载的时序结果几乎相同,因此可以继续使用数字负载进行启动差异测试。
图7. C6 = 0.22 μF。将负载电流从0.19 A增大到0.38 A会改变软启动时间

图8.CSS = 0.22 μF,数字负载CR(棕色)与阻性负载(黄色)对比,0.19 A。
图9中,C6增大到2.2 μF,与图8相比,0.19 A(黄色)负载下的启动时间从约45 ms变为约500 ms,0.38 A(橙色)负载下的启动时间从约55 ms变为约580 ms,差异接近10倍,类似软启动电容比。与使用电压软启动的LT8640不同,负载电流会影响软启动时序。结果表明,图7所示的波浪效应有所减弱,但启动波形上存在一些纹波。图10对比了数字负载波形(棕色)与纯阻性负载(黄色)结果,突然的变化使得数字负载跳跃到不正确的值,但随后会进行补偿并回到其平均值。数字负载的启动时间和平均值最终与纯阻性负载的启动时间和平均值一致。这些观察结果表明,虽然在这种情况下负载电流确实会影响软启动时序,但数字负载仍然能够予以补偿并实现与纯阻性负载类似的结果。

图9. C6 = 2.2 μF,负载电流从0.19 A变为0.38 A时的启动时间变化。
图10. C = 2.2 μF,更长的启动时间使数字负载更容易设置正确的CR。
有时,为射频放大器供电时,往往先接通电源,再连接负载。这种方法可确保电源在负载电流非常低或没有负载电流时接通,从而有助于降低冲击电流。图11展现了这种情况,结果是启动时间缩短至约12 ms。即使在CC(恒定电流)模式下使用数字负载,负载设置为特定值(如0.19 A或0.38 A),仍然可以观察到启动时间约为12 ms,这与无负载连接时相似。CC可能意味着DC-DC转换器具有高阻抗,因此必须小心谨慎,在所有可能的情况下准确测量软启动时间。

图11. C6为0.22 μF,无负载电流。
数据手册未提供软启动方程时,LTspice®以有效预测电路行为。图12对图10的测量结果进行了LTspice仿真,其中启动时间约为500 ms。使用0.22 μF的软启动电容时,无负载和0.19 A电流的仿真也显示了正确的结果,分别为约12 ms和约50 ms,与图11和图8相 似。即使数据手册没有明确提供软启动方程,LTspice仿真也可以预测电路的行为并估计软启动时序。这是用于理解和优化电路性能的宝贵工具。

图12. LT8362启动波形的LTspice仿真,与图10一致。
图13. LT8362的LTspice仿真显示了正确的结果,与图11和图8一致。
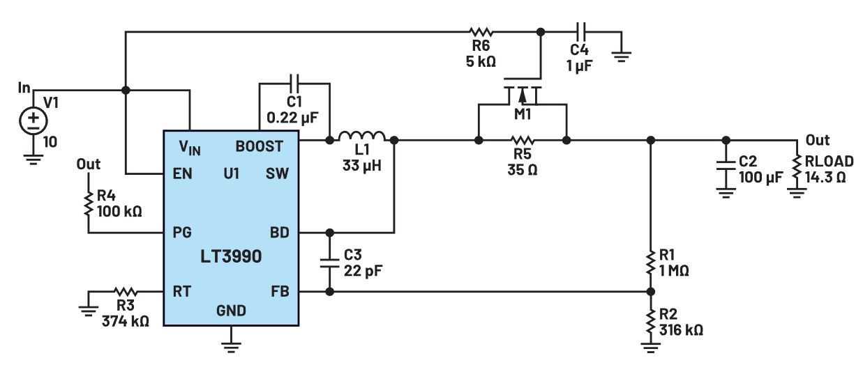
当IC没有软启动功能时,IC试图提供给输出电容(如果其未充电)的电流将是最大电流或限流电流。为增加软启动功能,需要额外的分立元件,例如用于提供时间延迟的RC组合,并可选用二极管或FET来提供保护。LT3990是一款降压稳压器,具有62 V/0.35 A FET、宽频率的工作范围,而且 IQ(静态电流)及输出电压纹波非常低,已通过AEC-Q100认证。但是,这款器件不包含软启动功能。数据手册规定其典型开关限流值为0.7 A。实现软启动功能需要添加分立元件,为评估添加元件前后的LT3990行为,可以使用内置LTspice电路示例(如图14所示)。该电路将10 V转换为5 V/0.35 A。通过电路仿真观察到,在没有软启动功能的情况下,电感电流在启动时便达到典型限流值(图15)。

图14. LT3990的LTspice内置演示电路

图15. LT3990电感电流在启动时达到限流值。
在FB引脚上添加一个简单的RC组合和一个保护二极管,便可使FB电压逐渐增加,从而延缓启动电压并降低冲击电流(图16)。图17为电路仿真的初始电流浪涌情况,尽管持续时间较短。这种方法可以控制电流和输出电压的上升,以经济高效的方式提供软启动功能。然而,必须注意该解决方案可能会对电源良好(PG)引脚产生影响。软启动电路会导致PG引脚缓慢上升,因此该解决方案可能不适合某些依赖快速电源良好信号的设计。

图16. 添加C4、R6和D1来偏置LT3990 FB引脚并延缓启动行为。

图17.仿真结果仍然显示峰值电流,但上升较慢。
为完全消除启动期间的浪涌电流,另一种方法是添加一个由FET旁路的串联电阻。FET电压达到Vgs(th)额定值并开始导通所需的时间由RC常数和输入电源决定。图18为采用该方法的电路示例,图19为仿真结果。这种配置可以有效消除启动期间的浪涌电流。由电阻和电容值确定的RC常数以及输入电源特性,共同决定了FET达到其阈值电压并开始导通所需的时间。这样就可以让输出电压和电流以受控方式逐渐增加,从而消除通常与启动相关的浪涌电流。

图18. 添加M1和RC将旁路R5限流电阻。
图19. 电流先受R5限制,无电流浪涌;达到Vgs(th)时,电流逐渐上升。
此方法是实现软启动功能的可靠方式,可确保启动平稳可控且没有任何浪涌电流。然而,为实现所需的软启动行为,必须仔细选择电阻、电容和FET的值,同时考虑电路的电源和负载要求。
该仿真的PG引脚同样可能与普通开漏引脚不同,因此并非适合所有设计。
结论
软启动有电压和电流两种实现方式。对于电压模式软启动,软启动时间 tSS 与 CSS 之间的关系通常是线性的。然而,对于电流模式软启动,软启动方程与负载电流、输出电压和输出电容紧密相关,因此更加复杂。数据手册可能未阐明电流模式软启动的方程,为了解软启动时间的最小值和最大值,可能需要测试不同的负载电流情况。要预测器件采用电流软启动时tSS ,一个好办法是使用LTspice进行仿真。对于不包含内置软启动功能的IC,需要额外的元件来使输出电压逐渐增加。如果没有这些元件,IC在启动时将提供最大电流,而某些应用可能不希望出现这一幕。综上所述,在实现软启动时,重要的是要了解具体实现方式,即要确定电压模式还是电流模式,并测试不同的负载情况以确定软启动时序。
文章来源:亚德诺半导体
